Estrutura
por Interlegis
—
última modificação
18/03/2026 16h07
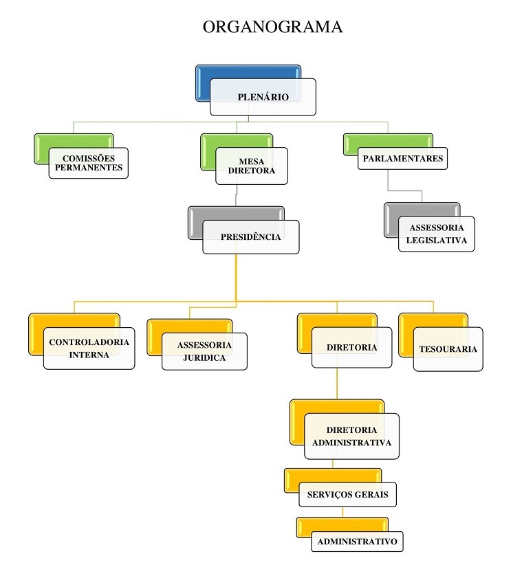
Informações sobre a estrutura organizacional da Casa Legislativa, tais como, organograma, setores, chefias e responsáveis com fotos e seus respectivos contatos.
